Single-cell landscape of immunological responses in patients with COVID-19
2020年7月,Nature Immunology 发表了关于新冠病人免疫反应的单细胞全景图谱研究,该研究利用10X单细胞转录组测序+单细胞TCR&BCR免疫组库测序技术,对5个健康人和13和新冠患者的PBMC样本测序分析。通过确定免疫细胞的转录谱,结合组装好的T细胞受体和B细胞受体序列,分析免疫细胞的功能特性。COVID-19患者的大多数细胞类型显示出强烈的干扰素-α反应和整体急性炎症反应。此外,高细胞毒性效应T细胞亚群的密集扩张,如CD4+效应因子-gnly 、CD8+效应因子-gnly和NKT CD160,与中度患者的康复相关。在重症患者中,免疫系统的特点是干扰素反应紊乱,严重的免疫衰竭,扭曲的T细胞受体库和广泛的T细胞扩张。这些发现提示了疾病进展过程中免疫反应的动态性质。
一. 研究背景及意义
在新冠肺炎中,疾病严重程度与宿主免疫应答之间的关系尚不完全清楚。研究描绘了在COVID-19疾病进展过程中血液免疫细胞的高分辨率转录情况,这将有助于更好地理解疾病的保护性和致病性免疫反应。
二. 样本
5个健康人、13个患者(中度7,重度4和恢复期6,有4个与中度的配对),PBMC

三. 技术
10X单细胞转录组测序+单细胞TCR&BCR免疫组库测序
四.结论
1.外周血免疫细胞的单细胞表达谱概述
绘制了122,542 个单细胞聚类图,14个细胞类型及各类型的marker基因的在整体中的表达情况。明确了外周血细胞的组成。

2.不同疾病状态下细胞组成的差异
2.1 为了揭示中度、重度和恢复期新冠肺炎患者与健康人相比细胞组成的差异,该研究对每个样本的14个细胞类型的相对比例进行计算。在中度患者中,活化的T细胞群的相对百分比达到峰值,即使在恢复期也没有恢复到正常水平;幼稚T细胞、MAIT细胞和mono DCs的相对丰度随着疾病的严重程度而下降,这些群体后来在恢复期患者中恢复。
2.2 接下来,为了研究COVID-19感染期间的抗病毒和病原性免疫应答,该团队评估了两个重要通路的表达水平。发现两条GO通路在疾病中显著高表达:干扰素(IFN)-α反应与急性炎症反应。在COVID-19患者的pbmc中,IFN-α的应答在所有主要细胞类型中均一致且显著上调,在重症患者中几乎所有主要细胞类型的应答均最高(除血浆B细胞在中度患者的IFN-α反应最大外)。几种细胞类型在急性炎症反应中表现出大致与疾病严重程度相对应的趋势,包括活化T细胞、γδ T细胞、NK细胞和CD16+单核细胞。
这些结果表明COVID-19患者存在强烈的整体促炎症反应。

3.在天然免疫细胞中观察到强烈的干扰素反应
进一步研究感染COVID-19之后的先天免疫细胞的转录组学变化,该团队比较了CD14+和CD16+单核细胞在中度/重度与健康状态下的表达达情况。发现显著差异表达的基因参与了COVID-19患者的IFN反应、髓样白细胞激活、细胞因子产生和NF-κB信号通路。
这些结果表明,COVID-19患者的大多数先天免疫细胞类型显示出强烈的IFN反应。

4.COVID-19患者T细胞亚群表达特点
4.1 为了探究四种情况下个体间T细胞亚群的变化,研究者将PBMCs中的T细胞进一步分群,根据经典T细胞标记物的表达和分布共获得了12个亚群:包括CD4+ T细胞(CD3E+CD4+)的6种亚型、CD8+ T细胞的3种亚型(CD3E+CD8A+)和3种NKT细胞亚型(CD3E + CD4-CD8A-TYROBP +)。
4.2 在CD4+ T细胞的6个亚型中,除了naive CD4+ (CD4+ naive) T 细胞(CCR7+SELL+), memory CD4+ (CD4+ memory) T 细胞(S100A4+GPR183+), effector memory CD4+ (CD4+ effector memory) T 细胞 (S100A4+GPR183+GZMA+) 和 regulatory T (Treg) cell (FOXP3+IL2RA+) 亚型,该研究还定义了两种新的CD4+效应T细胞亚型:CD4+ effector-GZMK and CD4+ effector-GNLY,后者高表达细胞毒性相关基因如NKG7, GZMA, GZMB, GZMH 和GNLY,而前者高表达GZMK基因且低表达其他细胞毒性相关基因。
4.3 为了深入了解T细胞亚群的特征,研究者评估了在四种情况下每个亚群的分布情况。值得注意的是,与HDs相比,COVID-19患者中CD4+ naive、CD4+ memory、CD4+ effec- tor memory、Treg、CD8+ naive和NKT naive等naive状态T细胞亚群比例下降。即使在恢复期,CD4+初发、CD8+初发和Treg的比例也没有恢复到HDs的水平。相比之下,COVID-19患者中活动状态T细胞亚群(包括CD4+效应- gnly、CD8+效应- gnly、NKT CD56和NKT CD160亚群)的比例增加,即使在conv患者中,这些细胞毒性亚群的比例也很高。特别值得注意的是,CD4+ effector-GNLY亚群在HDs中几乎不存在,但在中、重度和conv患者中高度富集。此外,与中度患者相比,重度患者NKT CD160亚群的丰度明显降低。
4.4 然后,研究者评估了四种条件下不同效应态T细胞亚群的细胞毒性和衰竭评分。CD4+ effector-GNLY、CD8+ effector-GNLY、NKT CD56和NKT CD160亚群的细胞毒性评分高于其他亚群。在这些具有高度细胞毒性的亚群中,除了CD4+ effector-GNLY亚群外,HDs的细胞毒性评分最低,而中等水平的情况显示出最高的细胞毒性状态。CD4+ effector-GZMK、CD8+ effector-GZMK和NKT CD160组较其他亚群表现出更高的衰竭评分。在这些高度衰竭的亚群中,HDs都有最低的衰竭得分,而重度患者表现出最衰竭的状态。
4.5 为了进一步研究COVID-19感染后T细胞转录组的差异变化,研究者比较了效应T细胞(不包括CD4+ naive、CD4+ memory、CD8+ naive和NKT naive亚群)在中度、重度和HD患者中的表达谱。 发现COVID-19患者中表达上调的差异基因参与了包括IFN,细胞因子的产生,细胞杀伤,白细胞细胞粘附和细胞骨架组织等在内的过程。此外,使用凋亡和迁移评分系统,观察到严重患者的T细胞可能经历了迁移和凋亡。重症患者PBMC中细胞死亡和迁移途径的显著激活提示,细胞死亡和淋巴细胞迁移可能与淋巴细胞减少有关,这是重症COVID-19患者常见的现象。

5.在COVID-19患者中T细胞的克隆扩增和V(D)J基因的首选使用
5.1 接下来,为了深入了解单个T细胞之间的克隆关系和V(D)J基因在四种情况下的使用情况,研究者从TCR测序中重建了TCR序列。简单地说,除三个NKT亚群外,所有亚群中有超过70%的细胞具有匹配的TCR信息。首先,与HDs相比,克隆扩增在COVID-19患者和恢复期患者中表现明显;克隆扩增在中度和恢复期的程度高于重度期,同时,在严重的情况下,没有大量的克隆扩增(克隆大小>100),提示重症患者可能缺乏有效的效应T细胞克隆扩增。研究者观察到T细胞亚群之间有不同程度的克隆扩增。
5.2 为了研究COVID-19和HDs患者TCRs的动态和基因偏好,我们比较了四种情况下V(D)J基因的使用情况。前10位CDR3序列在4种条件下均有差异。值得注意的是,研究者发现了V(D)J基因在COVID-19患者中的不同用法,多样性降低,尤其是在TRA基因中更为明显。研究者还发现与中度和恢复期患者相比,重度患者中TRAJ39和TRAJ43的表达较高。重度患者首选TRBJ基因为TRBJ1-1,而中度和非重度患者首选TRBJ2-1。V(D)J基因的选择性使用表明,不同的免疫优势表位可能驱动T细胞反应的分子组成,并可能与SARS-CoV- 2特异性感染有关。

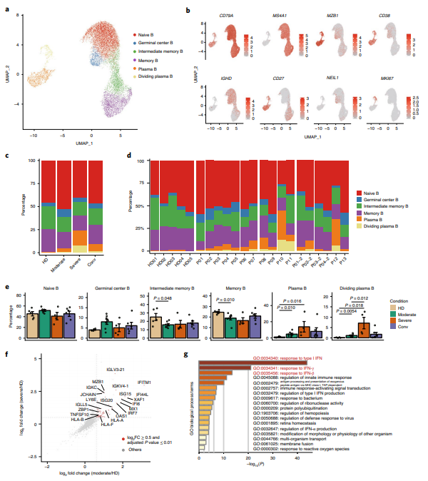
6. COVID-19患者B细胞亚群特征
为了追踪不同B细胞亚型的动态变化,研究者根据典型B细胞标记物的表达和分布将B细胞分为6个亚群:一个naive B亚群集(MS4A1+IGHD+),一个memory B亚群(MS4A1+CD27+),一个intermediate memory B 亚群(IGHD+CD27+ ),1个germinal center B 亚群(MS4A1+NEIL1+)和2个plasma亚群:plasma B (MZB1+CD38+)和dividing plasma B (MZB1+ CD38+MKI67+) 。值得注意的是,COVID-19患者活跃状态B亚群(包括生发中心B、血浆B和血浆B分裂亚群)的比例比HDs患者增加。与HDs相比,COVID-19患者的记忆B细胞比例下降。
为了进一步研究SARS-CoV-2感染后B细胞转录组的差异变化,我们比较了中重度和HD患者B/浆细胞的表达谱。COVID-19患者中最显著富集的差异基因涉及与IFN反应相关的基因。此外,在重症患者中,差异基因与蛋白质合成、粘合和运输相关的生物过程相关。这些结果揭示了COVID-19患者B细胞亚群的转录组特征。

7.重症患者B细胞扩张与V(D)J基因特异性重排
研究者从BCR测序中重建了BCR序列,并分析了BCR克隆扩增的状态。简单地说,BCRs在每个集群中的检出率都在75%以上。还发现,与其他三种情况相比,重症患者的B细胞表现出明显的克隆性扩增,说明重症患者的B细胞活性和体液免疫应答被强烈激活。这让人想起其他研究者以前的观察结果,较高的抗体滴度与较差的临床结果相关。这引起了人们的关注,病原体导向的抗体可以促进疾病病理,导致类似于SARS观察到的抗体依赖增强。
接下来,研究者分别评估了在中度、重度和恢复期疾病患者中IgA、IgD、IgG和IgM (IgE未检测)的分布情况。在大多数患者中,IgM是主要的免疫球蛋白。与HDs相比,COVID-19患者的IgG含量增加,而IgM含量减少。在恢复期患者中,IgG和IgM水平恢复到与HDs相似的水平。
为了研究BCR的偏V(D)J重排,我们在四种条件下比较了V(D)J基因的使用情况。与其他三种情况相比,我们发现在严重情况下B细胞的V(D)J使用更有特异性,这表明在严重情况下B细胞可能经历了独特和特异性的V(D)J重排。还发现,IGHJ4在所有HDs和患者中都得到了广泛的应用,但与其他三种情况下的患者相比,IGHJ4的配对IGHV基因在重症患者中是不同的。还观察到重度患者中IGHV3-7的过度表达。此外,在重症患者中V-J频率最高的两对分别是IGHV3-7/IGHJ4和IGKV3-15/IGKJ3。综上所述,重症患者的B细胞克隆增加和IGHV和IGKJ基因的滥用提示SARS-CoV-2感染与宿主B细胞中的V(D)J重排有关。值得注意的是,在重症患者中选择性使用显性IGV基因,特别是IGHV3-7和IGKV3-15,可能有助于疫苗的设计。

五. 总结
综上所述,本研究中对SARS-CoV-2感染的复杂动态免疫反应的综合多细胞描述奠定了基础。这些数据,加上详细的基于TCR和bcr的血统信息,可以为深入了解COVID-19患者外周血淋巴细胞提供丰富的资源,为合理设计治疗方案和开发sars - cov -2特异性疫苗铺平道路。